当前日期:
微信公众号
|
加入收藏
首页
中心概况
中心介绍
中心党委班子
中心行政班子
组织机构
专家团队
联系我们
中心党建
政策指引
主要职能
基础与应用研究
标准制定
资质培训与评价
管理咨询
人才培训
信息公开
人才培训
人才培训介绍
会计继续教育
专业技能人才
经理人大讲堂
人才招聘
当前位置:首页 > 中心动态
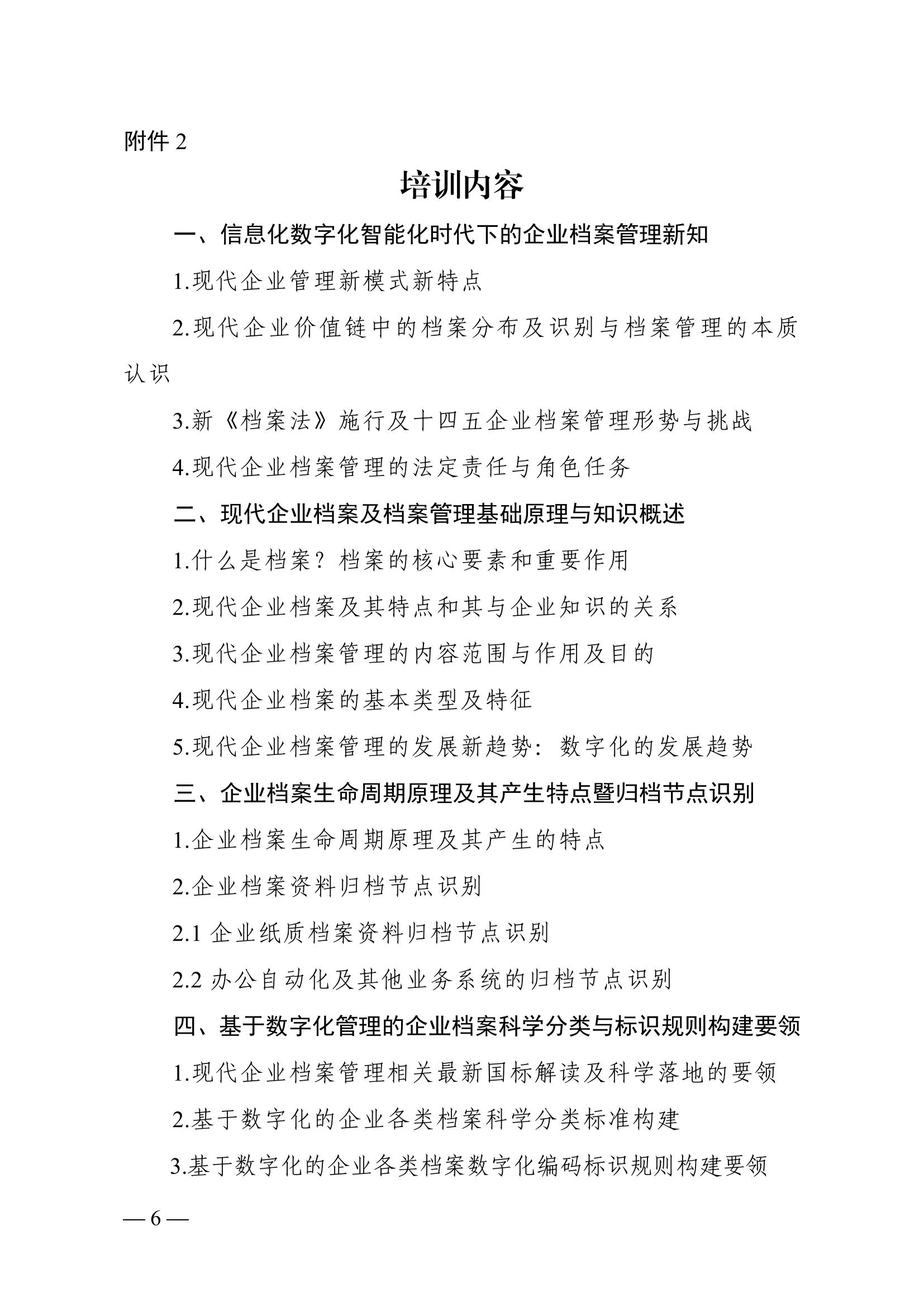
关于举办“企业改革与管理创新培训班(专题班)--现代企业档案管理全流程专业规范与业务实操实务培训班”的通知
日期:2022-06-17
浏览次数:
501